1 盾构组装、调试作业
(1)紧前工序
西安bwin必赢在施工准备阶段完成,盾构施工临时设施建设完成,配套隶属工程施工完成。
(2)作业内容
盾构组装、调试作业内容包括:施工准备、后配套组装作业、主机组装作业、空载调试及验收作业。
(3)作业流程
盾构组装、调试作业流程图见图1.1。

1.1后配套组装作业
1.1.1施工前准备
拖车行走轨排装置完成。
1.1.2适用条件
适用盾构项目盾构的组装作业,适用于整机始发。
1.1.3作业内容
后配套组装作业内容主要包括拖车起吊、轮对装置、拖车下井、拖车设备管线装置、皮带支架下井、风管下井、拖车后移、连接桥下井、后配套与主机连接等。
1.1.4作业流程及控制要点
(1)作业流程
后配套组装作业程序流程图如图1.1.1所示。

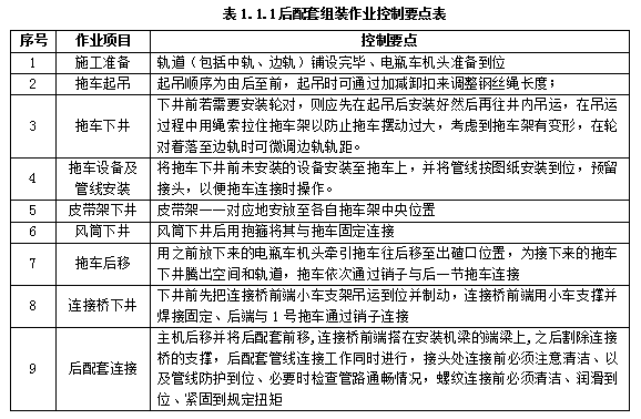
(2)作业控制要点
后配套组装作业程序控制要点见表1.1.1。

1.1.5作业组织
(1)人员配备

(2)机械配备

(3)质料消耗

1.1.6紧后工序
主机组装作业
1.1.7考核标准。
后配套组装作业质量检查标准见表1.1.5。

1.2主机组装作业
1.2.1施工前准备
后配套组装作业。
1.2.2适用条件
适用盾构法隧道盾构主机的装置作业。
1.2.3作业内容
作业内容包括:中体下井、前体下井并与中盾连接、刀盘下井装置、主机前移、管片装置机及设备梁装置、盾尾下井连接、螺旋输送机下井装置等内容。
1.2.4作业流程及控制要点
(1)作业流程
主机组装作业流程图如图1.2.1所示。

(1)作业控制要点
主机组装作业控制要点见表1.2.1。

1.2.5作业组织
(1)人员配备

(2)机械配备

(3)质料消耗

1.2.6紧后工序
空载调试及验收。
1.2.7考核标准
主机组装作业质量检查标准见表1.2.5。

1.3空载调试及验收作业
1.3.1紧前工序抵达标准
主机组装完成,盾构主机、后配套机械、电气、液压系统连接完毕。
1.3.2适用条件
适用盾构项目盾构的调试作业。
1.3.3作业内容
主要调试内容:分为电气部分、液压部分、流体(水气油脂)部分调试。电气部分调试包括检查送电、检查电机启动情况、软启动器和变频器运行状况、配件元器件事情情况、宁静急停系统事情情况、传感器事情及显示情况检查、分系统参数设置与试运行。液压部分包括推进和铰接系统、螺旋输送机系统、管片拼装机、管片运输机、注浆机、辅助泵站系统、液压油过滤冷却系统、齿轮油过滤冷却系统、液控阀等的调试和油液理化指标的取样测试。流体部分包括内外循环水系统的试运行与功效参数检查、空气压缩及调理系统的运行及功效参数检查、气动三联件及气动阀的运行和功效检查、油脂系统的试运行及功效参数检查、污水排放系统试运行及功效参数检查、泡沫系统运行及功效参数检查。
1.3.4作业流程及控制要点
(1)作业流程
空载调试及验收作业流程图见图1.3.1。

(2)作业控制要点
空载调试及验收作业控制要点见表1.3.1。


1.3.5作业组织
(1)人员配备

(2)机械配备
盾构各系统。
1.3.6紧后工序
盾构始发及负载调试。
1.3.8考核标准
空载调试及验收作业质量检查标准见表1.3.3。


联系电话:029-87859000 邮编:710054
地点:中国西安环城南路中段20号

陕公网安备 61010302000696号